四向穿梭車是一種高度自動化的物流設備,它可以在貨架的x軸和y軸兩個方向上移動,具有不需要轉彎就可以實現四個方向行駛的特點,這也是其得名的來源。
發展:逐漸邁入智能化階段
隨著物流行業對效率和靈活性的要求增加,四向穿梭車作為一種新型物流設備逐漸引起了關注。四向穿梭車的發展主要經歷了以下幾個階段:
從產品類型來看,當前,根據四向穿梭車的載重不同,主要分為托盤式(重載)四向穿梭車和箱式(輕型)四向穿梭車兩大類。
箱式穿梭車可以承載幾十公斤的料箱式貨物,主要應用于生產線邊庫等多品規多存儲的高速揀選場景,解決了自動化立體倉庫系統中不同類型物料的存儲及出入庫揀選問題,適用于電商,食品,醫藥,汽配,電子,生物制藥等行業以輕型料箱、紙箱等為存儲單位的自動化立體倉庫系統。
托盤式穿梭車主要用于幾百公斤乃至是一噸以上托盤貨物的搬運和輸送,可與上位機或WMS 系統進行通訊結合。條碼識別等物流信息技術實現貨品自動化識別單次存取連續存取自動理貨等功能。
四向穿梭車的出現極大地提升了倉庫的存儲效率和操作精確性,它采用先進的導航技術和動力系統,具有以下幾個顯著優勢:
空間利用率高:四向穿梭車的設計使其能夠有效地利用倉庫空間。它可以在狹小的通道中自由行駛,無需額外的轉彎空間。這樣,倉庫的存儲密度可以顯著提高,最大限度地利用了倉庫的可用空間。高效率和靈活性:由于具備四個方向的行駛能力,四向穿梭車在搬運貨物時更加高效靈活。它可以快速地前進、后退或平行移動,大大縮短了搬運時間。此外,它還可以在需要時靈活旋轉,便于與貨物對接、堆垛和取貨。提升安全性:四向穿梭車通常配備有先進的安全傳感器和防撞系統,能夠檢測和避免與障礙物的碰撞。這些安全功能保證了操作人員和設備的安全,并減少了意外事故的發生。自動化和智能化:已經有部分四向穿梭車具備自動引導和導航功能。通過激光導航、視覺導航或其他自動化技術,四向穿梭車能夠實現自主行駛和任務調度。這種自動化和智能化的特點提高了倉庫操作的效率和精確度。
盡管四向穿梭車具備諸多優點,在提高倉儲和物流效率方面具有巨大潛力,但當前在實際的落地過程中,也存在一些應用中的痛難點。成本高昂:四向穿梭車相對于傳統的叉車來說成本更高。這主要歸因于其更復雜的設計和技術要求。購買和維護四向穿梭車通常需要更大的投資。培訓和操作復雜性:四向穿梭車的操作相對較復雜,需要經過專門的培訓才能正確操作。這增加了培訓成本和時間,并可能導致操作錯誤。需要特殊的設施和布局:四向穿梭車的使用需要特殊的設施和倉庫布局,以適應其四向移動的能力。這可能需要對現有倉庫進行改造或建造專門的倉庫,增加了成本和運營復雜性。維護和故障排除:由于技術復雜性,維護和故障排除四向穿梭車可能更具挑戰性。需要專門培訓的技術人員才能進行維修和故障排除。
針對當前四向車行業存在的應用痛難點,有一些企業也在不斷地迭代產品,進一步提升其穩定性與易用性,更好地滿足用戶的要求。
智庫智能全齒輪箱傳動四向穿梭車
·更高負載能力
全齒輪箱機械傳動,快交付易維護
·精準定位
定位精度±2mm,突破貨位間距
RFID+激光定位,絕對認址免維護
·極致速率
運行速度達2m/s,換向時間2.5s
·超長續航
超大電池容量,10h超長續航
無任務自動休眠,低耗節能
·多型號選擇
覆蓋-25℃~45℃溫度環境
適配多種尺寸托盤,場景定制
·高穩定
車體純機械結構,0漏油無污染更穩定;
·高品質
高標準選型設計,產品可靠壽命更長;
·高性能
創新型超薄車身厚度僅120 mm,載重可高達2 T;
·易維護
整機模塊化設計,維護便捷更迅速。
競爭:國產品牌崛起,傳統供應商受挑戰
四向穿梭車因不受空間限制從而能夠充分利用空間,并且將巷道與提升機“解綁”,實現三維空間內的跨巷道運行,避免各巷道作業不均衡,以及靈活柔性等突出優勢,開始逐漸在多個行業得到推廣應用,市場需求越來越大,近幾年迎來了快速的發展。
四向穿梭車的應用起源于歐洲,因此國外品牌在四向穿梭車市場占據一定優勢,但國內廠商的崛起,打破了國外品牌在四向穿梭車市場的長期主導地位。在四向穿梭車市場,國內廠商雖然起步較晚,但四向穿梭車的品質和性能已取得大幅提高,同時具備較強價格優勢,市場對國內廠商的認知與認可度在持續提升。從入局的企業來看,作為倉儲物流內部重要的一環,當前,國內很多物流集成商企業都開發了自己的四向穿梭車產品,同時,一些物流裝備企業近年來也開始越來越關注這一市場,甚至移動機器人企業,為了進一步拓展自身在倉儲物流領域的競爭力,也開始通過與四向穿梭車廠商合作或自主研發該類產品。新入局企業正在通過創新的技術、靈活的解決方案和競爭性的定價策略,不斷挑戰傳統的供應商,并為市場帶來了新的競爭力。

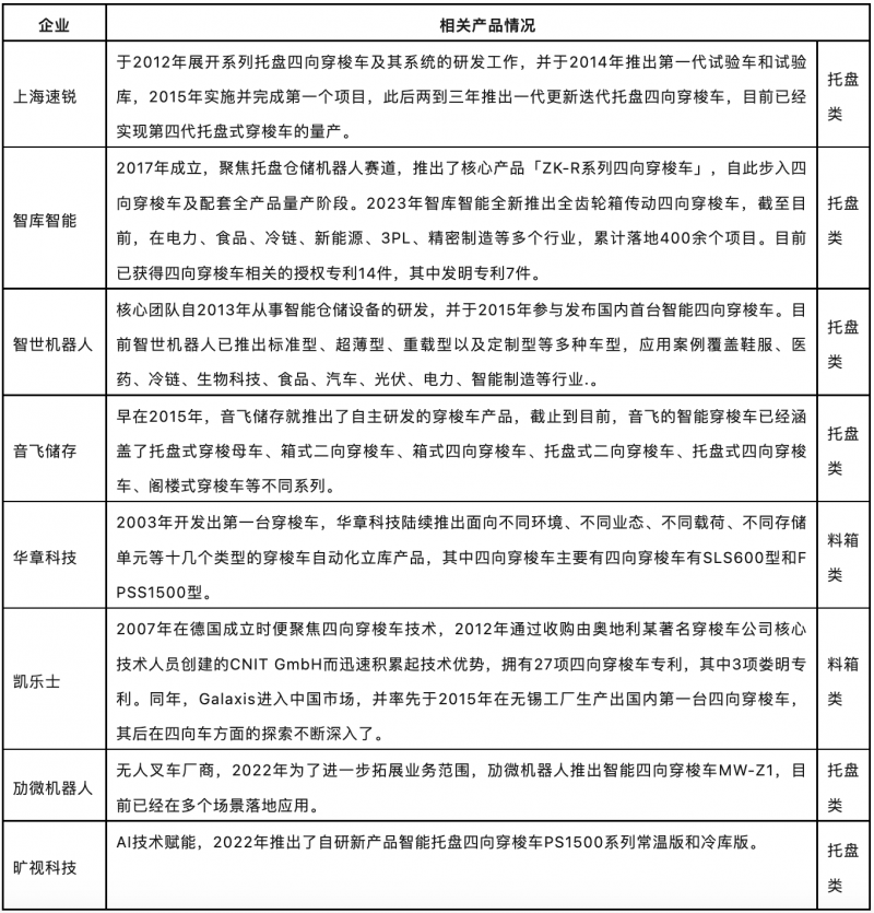
圖表:國內部分四向穿梭車廠商
從整體來看,當前,國內四向穿梭車市場競爭激烈,供應商之間的競爭主要體現在技術創新、產品質量、成本和服務能力等方面。
技術創新和研發能力:核心競爭力之一是廠商的技術創新和研發能力。優秀的廠商通常具有強大的研發團隊,能夠不斷改進四向穿梭車的設計、功能和性能。他們關注市場動態,積極引入先進的自動化和智能化技術,以提高產品的競爭力。產品質量和可靠性:良好的產品質量和可靠性是廠商的另一個核心競爭力。四向穿梭車需要在復雜的環境中進行長時間工作,因此其質量和可靠性對于用戶至關重要。優秀的廠商會進行嚴格的質量控制,確保產品的穩定性、耐用性和安全性。定制化和靈活性:廠商能夠提供定制化和靈活性解決方案也是其核心競爭力之一。不同行業和企業的物流需求各不相同,因此廠商應能夠根據客戶的特定要求設計和生產適配的四向穿梭車。優秀的廠商會密切與客戶合作,了解其需求,并提供定制化解決方案,以滿足不同用戶的要求。售后服務和支持:良好的售后服務和支持也是核心競爭力之一。四向穿梭車在使用過程中可能會出現故障或需要維修,因此廠商應具備快速響應和解決問題的能力。他們應提供培訓、技術支持和維護服務,確保用戶在使用過程中獲得及時的幫助和支持。成本效益和總擁有成本:廠商提供的四向穿梭車應具備較高的成本效益,即能夠提供高品質的產品和服務,同時具有競爭性的價格。此外,考慮到長期運營成本,廠商還應關注降低總體擁有成本,包括能耗、維護和人工等方面的成本。綜合來看,要想在市場占得一席之地,四向穿梭車廠商需要不斷提升自身實力,提供符合市場需求的優質解決方案和服務,以保持競爭優勢。同時,與客戶的緊密合作和持續的技術創新也是取得成功的關鍵因素。
附:典型應用案例
智世機器人-某頭部食品企業牛肉凍品智能倉儲項目
項目背景:該項目為食品深加工及凍庫建設,項目分兩期,一期建設內容匹配倉儲均值吞吐量需求,二期增加四向車數量提高系統吞吐能力。項目難點主要為倉庫溫度過低對續航和車輛穩定要求極高,另一個是不同樓層出貨量需求不同,需要車輛靈活調配。
設備及數量: 四向穿梭機器人12臺(后期增配至23臺)、提升機8臺;貨物規格:W1200*D1200*H1550 mm;
貨架層數及倉庫高度:3 層,6.5 m。
高密集存儲,共10008個存儲位置,較傳統方案提升100%;高效率,目前吞吐量160托/時,增配后可達320托/時;超靈活,穿梭機器人可跨層調用,滿足樓層波動的出入貨需求。
智庫解決方案:
冷凍庫建筑面積約5194㎡,貨位數:12390個;
托盤尺寸:1200mm*1000mm*150mm;
冷鏈款四向穿梭車10臺,高速提升機4臺;
IWMS,IWCS、RMS系統一套。
項目成果:
搭建多深位密集立體庫,倉儲空間利用率提升2倍,降低倉庫成本;
冷鏈款四向穿梭車-25℃低溫環境下高速穩定運行,整體出入庫效率達152托/時;
低溫滿電續航6~8小時,配合智能電量管理,節省能耗成本40%;
方案柔性匹配投資規模和步驟,統一規劃分期實施,降低客戶一次性投入成本。
四向穿梭車在物流和倉儲領域具有廣闊的應用前景。隨著技術的不斷進步和市場需求的增長,預計四向穿梭車將成為未來物流自動化和智能化的重要組成部分,并為企業帶來更高的效率、準確性和競爭優勢。